磁性软纱门以外观新颖、无噪音、封闭良好、可折叠安装、易清洗、价格低廉等优势彻底改变了传统纱门,产品集防蚊蝇与装饰为一体,温馨典雅的人性化造型,也让用户居室更具美感。随着行业的创新发展,磁性软纱门企业的生产管理也面临着更加精细化的管理需求。
裁切:领用原材料(纱网),按照客户订单尺寸进行裁切,裁切好后移至纱片存放区
压包:1)从纱片存放区领取裁切好的纱片半成品;2)领用无纺布
包边:1)领用压包好的半成品;2)领用磁条、磁块、缝纫线、配重、图层边料、门头帘商标等辅材,具体依据客户订单需求
折角:1)领用包边好的半成品;2)领用缝纫线
魔术贴:1)领用折角好的半成品;2)领用缝纫线;3)领用魔术贴白、魔术贴黑
中期质检:以上几个工序完成后,放到成检区,由专人进行质检,发现问题再找到对应工序、对应员工进行返工(通过员工工号查询)
缝纫子母扣:领用质检后的半成品,领用子母扣、缝纫线,进行缝制
剪线:领用缝纫子母扣后的半成品,将多出的线头减掉
包装:领用剪线后的半成品,领用包装袋、编织袋、泡钉等辅料进行包装入库
△ 磁性软纱门工艺流程图
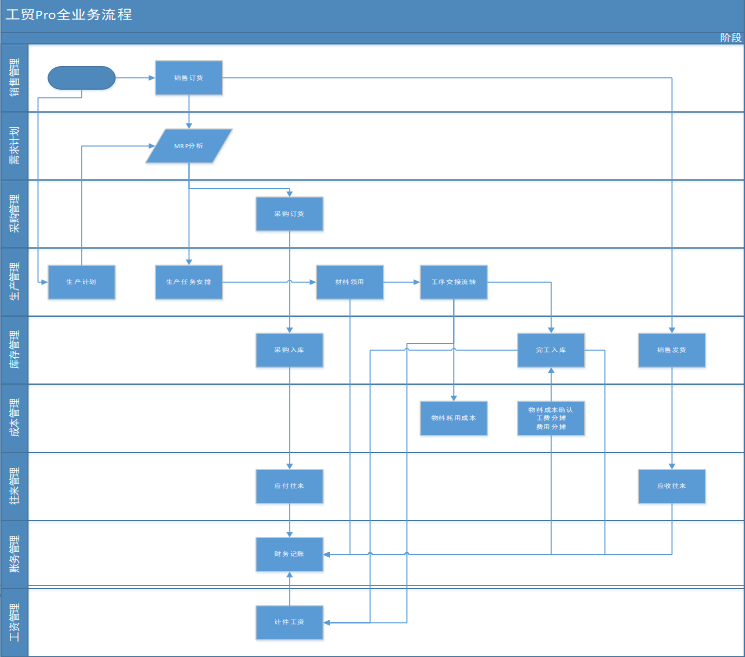
管家婆工贸PRO作为个性化的智造管理平台,可针对不同行业的生产管理特性进行深度匹配及应用,那么,在磁性软纱门行业,它是如何赋能的呢?
磁性软纱门生产企业解决方案



实现对磁性软纱门采购-销售-生产-财务-仓库发货过程的全程数据采集。
系统承载企业业务相关流程、标准和制度,可及时、准确采集生产过程数据,并借助移动端设备自动统计,有效记录磁性软纱门的生产进度、生产质量、原材料追溯、原材料库存、客户信用预警、发货等信息,进行有效的生产管理。
同时,基于有效的数据进行决策判断,让企业持续良好发展。

车间人员借助PDA、工控机等设备,进行移动化物料领用、工序流转卡管理等业务。以下设备根据企业实际管理需要选择添加。
使用环节 | 设备 | 设备功能 |
产成品 数据采集 | 工业平板 | 生产进度查询 |
产成品 数据采集 | 工控机 | 车间工艺流转管理 |
产成品 数据采集 | 扫码枪 | 产成品信息搜集 |
数据显示 | 电视/显示板 | 工业看板显示 |
管家婆工贸PRO具备高度的灵活性与自由度,在生产车间工艺流转方面更加贴合客户实际管理需求,能针对各项管理节点提供不同的解决方案,为企业的全面智能化管理提供连续、统一、透明的“私人订制”化制造管理平台,赋能制造企业管理转型升级。
/ END /